ニュース・トピックス
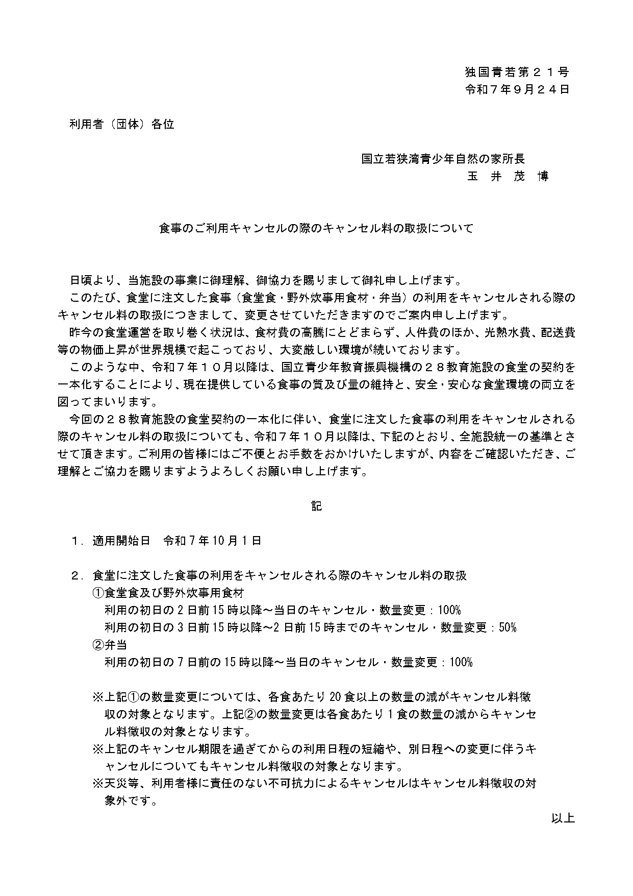
【重要】食堂のご利用キャンセルの際のキャンセル料の取扱について(令和7年10月1日~)
2025年09月25日
利用団体 各位
日頃より当自然の家をご利用いただき、誠にありがとうございます。
令和7年10月1日から、食事の御注文キャンセルの際のキャンセル料の取扱について別紙のとおり改定いたします。
昨今の情勢に鑑み、何卒ご理解、ご協力を賜りますようよろしくお願い申し上げます。


2025年09月25日
利用団体 各位
日頃より当自然の家をご利用いただき、誠にありがとうございます。
令和7年10月1日から、食事の御注文キャンセルの際のキャンセル料の取扱について別紙のとおり改定いたします。
昨今の情勢に鑑み、何卒ご理解、ご協力を賜りますようよろしくお願い申し上げます。

